伟德betvlctor1946源于英国
学生
教职工
校友
家长
访客
English
|
虚拟校园
|
网站地图
|
举报信箱
首 页
伟德betvlctor1946源于英国
学院简介
学院章程
历史沿革
学院标识
现任领导
学院荣誉
学院大事记
校园风光
交通方位
视频校园
部门机构
党委办公室
学院办公室
党委组织部
宣传统战部
成人教育部
人事处(教师工作处)
纪检监察室
规划财务处
学生工作处
教务处
国有资产管理处
招生就业处
科技处
审计处
教学质量评估办
现代信息技术中心
实验实训中心
护理系
基础医学部
公共基础部(马克思主义教学部)
团委
图书馆
工会
后勤处
保卫处
党建园地
品牌创建
教学科研
教学管理
专业设置
精品课程
科学研究
办学能力 迎评促建
招生就业
招生信息网
就业信息网
合作交流
校企合作
对外交流
东盟教育交流
信息公开
信息公开
信息公开制度
信息公开指南
信息公开申请
信息公开目录
招标采购
经费管理
质量年报
服务指南
办事指南
资料下载
心理健康
新闻中心
学院要闻
通知公告
时政要闻
学术活动
通知公告
当前位置:
首 页
>
新闻中心
>
通知公告
>正文
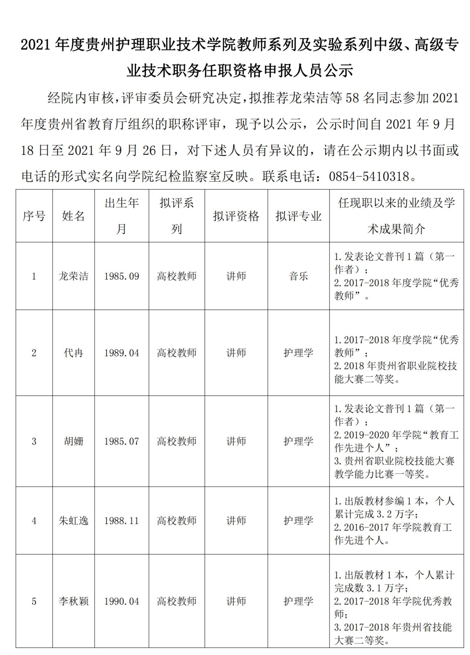
2021 年度伟德betvlctor1946源于英国教师系列及实验系列中级、高级专 业技术职务任职资格申报人员公示
来源:
发布时间:2021-09-18
作者: 浏览次数:
上一篇:
伟德betvlctor1946源于英国2021年下半年健康管理师(三级)考评认定公告
下一篇:
伟德betvlctor1946源于英国关于寻找最美“抗疫”志愿者的通知
总访问量:
|
今日访问量: