伟德betvlctor1946源于英国
学生
教职工
校友
家长
访客
English
|
虚拟校园
|
网站地图
|
举报信箱
首 页
伟德betvlctor1946源于英国
学院简介
学院章程
历史沿革
学院标识
现任领导
学院荣誉
学院大事记
校园风光
交通方位
视频校园
部门机构
党委办公室
学院办公室
党委组织部
宣传统战部
成人教育部
人事处(教师工作处)
纪检监察室
规划财务处
学生工作处
教务处
国有资产管理处
招生就业处
科技处
审计处
教学质量评估办
现代信息技术中心
实验实训中心
护理系
基础医学部
公共基础部(马克思主义教学部)
团委
图书馆
工会
后勤处
保卫处
党建园地
品牌创建
教学科研
教学管理
专业设置
精品课程
科学研究
办学能力 迎评促建
招生就业
招生信息网
就业信息网
合作交流
校企合作
对外交流
东盟教育交流
信息公开
信息公开
信息公开制度
信息公开指南
信息公开申请
信息公开目录
招标采购
经费管理
质量年报
服务指南
办事指南
资料下载
心理健康
部门机构
部门介绍
团队成员
法律法规
工作动态
法律法规
当前位置:
首 页
>
部门机构
>
国有资产管理处
>
法律法规
>正文
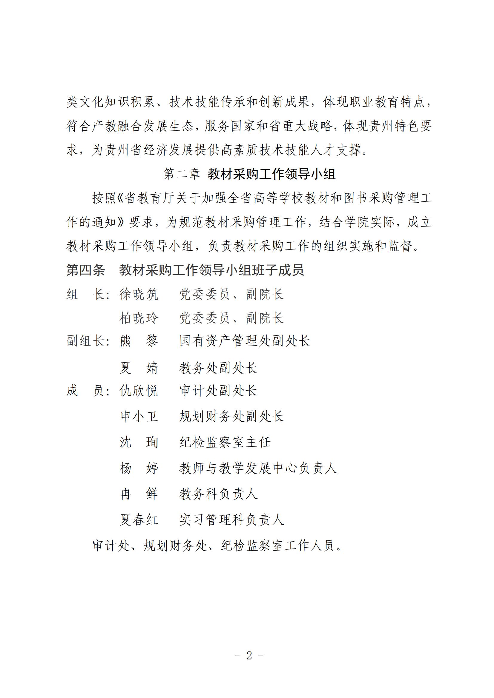
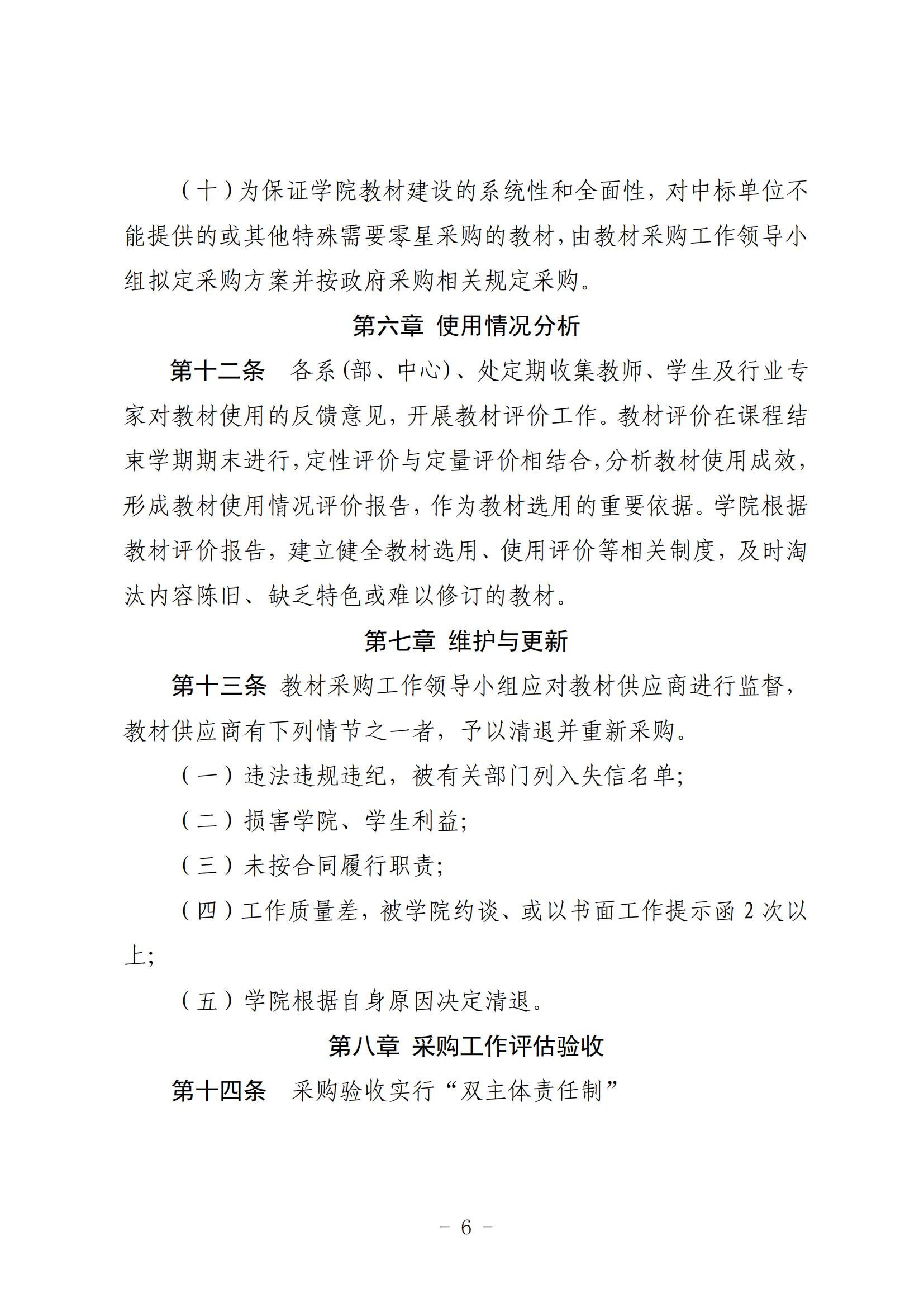
关于印发《伟德betvlctor1946源于英国教材采购实施细则(试行)》的通知
来源:
发布时间:2025-07-12
作者: 浏览次数:
附件【
黔护理职院发〔2025〕20号关于印发《伟德betvlctor1946源于英国教材采购实施细则(试行)》的通知.pdf
】已下载
次
下一篇:
关于印发《伟德betvlctor1946源于英国军训服装和学生职业服装采购实施细则(试行)》的通知
总访问量:
|
今日访问量: