信息公开

其他

当前位置: 首 页 > 信息公开 > 信息公开目录 > 其他 >正文

伟德betvlctor1946源于英国突发事件应急预案

来源: 发布时间:2025-05-20 作者: 浏览次数:

伟德betvlctor1946源于英国突发事件

应急预案

一、总则
    (一)编制目的

有效预防、及时控制和妥善处理学院各类突发事件,确保学院全体教职工生身体健康和生命财产安全,保障学院正常教育教学和生活秩序,促进学院稳定健康协调发展。

(二)指导思想

以习近平新时代中国特色社会主义思想为根本遵循,贯彻落实《中共中央 国务院关于推进安全生产领域改革发展的意见》,统筹发展和安全两件大事,有效防范化解安全风险,切实维护教职工生生命财产安全确保校园安全稳定,促进学院高质量发展

(三)编制依据

依据《中华人民共和国突发事件应对法》《贵州省突发事件总体应急预案》以及相关法律法规和政策文件,结合学院实际,制定本预案。

(四)适用范围

本预案适用于校园内发生或校外发生的可能严重影响校园安全的自然灾害、事故灾难、公共卫生和社会安全风险及突发事件的应急准备和处置工作。

   (五)工作原则

1.预防为主,群防群控。加强平时安全宣传教育,常态化开展安全风险隐患排查监测,落实“四早”和“早小严实”要求,及时隔离消除事件危害,最大程度减少人员伤亡、财产损失和不良影响。

2.分级管理,责任明确。学院党委书记、院长“双组长”负总责,分管领导分工负责,部门负责人具体负责,工作人员岗位明确,人人有责,人人尽责,失职问责的应急管理和责任追究制度。

3.流程清晰、规范有序。强化信息导向,规范信息报告、

工作请示、指令下达、情况反馈等流程清晰、规范有序的联动工作机制。

4.统一指挥、有力高效。全院各级各部门在院党委的统一领导和指挥下,按照上述工作原则,上下联动、协调配合,共同做好应急处置工作。

二、应急组织体系及职责

(一)领导小组
设立由伟德betvlctor1946源于英国党委书记、院长担任双组长的突发事件应急处置工作领导小组,负责全院应急处置决策部署、统一指挥、督查问责等工作。领导小组下设办公室及信息监测、现场处置、宣传教育、后勤保障、善后处置、督导检查等六个工作组。

 长:党委书记

        党委副书记、院长

副组长:党委副书记

党委委员、副院长(常务)

党委委员、副院长

党委委员、纪委书记

党委委员、副院长

 员:各系(部、中心)、处负责人  

(二)领导小组办公室。领导小组在保卫处设置办公室,主要负责综合协调、信息报告、应急会务、处置建议、预警预测、信息安全等应急处置日常管理工作。

责任部门:保卫处、党办、院办、后勤处。办公室成员平时由保卫处工作人员组成,必要时报经领导小组同意从相关部门抽调人员加强。  

(三)信息监测组。不断完善安全监控系统和信息报告工作机制建设,加强校园安全风险排查和日常巡逻,做好信息收集、核查、登记、分析、预警和安全提示等工作,杜绝瞒报、漏报、迟报、误报。

责任部门:保卫处、党办、院办、现代信息技术中心。

(四)现场处置组。组织开展秩序维护、人员疏散、医疗救治、疏散救援、现场调查、区域管控等现场处置工作。

责任部门:学生工作处、保卫处、后勤处、教务处、人事处。

(五)宣传教育组。组织开展安全知识宣传教育,应急处置工作宣传报道,舆情收集管理和舆论引导,师生心理辅导等工作。

责任部门:宣传统战部、现代信息技术中心、学生工作处、基础医学部。

(六)后勤保障组。负责校园水、电、燃气保障等应急物资储备。食用农产品采购及卫生检测。校园重点区域和公共区域卫生清洁消毒。校园、办公、教室、宿舍和隔离场所的安全保卫等工作。

责任部门:后勤处、保卫处、国资处。

(七)学生工作组。在突发事件发生期间,做好学生的思想政治教育和心理疏导工作,稳定学生情绪,组织学生开展自救互救等工作。

责任部门:学生工作处、后勤处。

(八)善后处置组。做好资金准备、账务审计、投诉处理、救济救助、慰问表彰等工作,对因事件致病、死亡、伤残、积极参加院内外处置工作的教职工生进行救济救助和抚慰,组织开展评比表彰,考评结果与干部选拔任用、职称评审、年度考核挂钩等。

责任部门:账务处、审计处、工会、组织部、人事处。

(九)督导检查组。负责各项工作落实情况的监督检查,对工作落实不力或发表不当言论,问题严重,影响恶劣的部门和个人按规定进行严肃追责问责。

责任部门:纪检监察室、审计处、人事处。

三、监测预警

(一)监测内容强化数字赋能,提高监测管理信息化水平,推进完善四大类突发事件监测信息管理系统及工作机制建设,以水、电、建筑物、交通安全风险和师生伤病情况为重点,及时整理分析实时监测和定期排查信息。

(二)应急预警对实时监测、定期排查信息进行综合分析研判,及时将高风险信息报告领导小组办公室,同时提出工作建议,经领导小组同意后在校园内发布相关预警提示,开展风险沟通等工作。

(三)信息报告

1. 报告人。学院值班制度明确的一级值班为应急值守第一责任报告人;非值班的全体教职工生均为义务报告人;医务室当班医生是校园疫情信息报告第一责任人。

2.报告方式医务室当班医生发现疫情信息要立即电话报告一级值班人,值班人发现异常情况要立即电话报告上一级值班人;义务报告人发现异常情况可根据实际情况采取电话、书面等方式将信息报告一级值班。

3.报告时限应急信息报告实行首接负责制,责任报告人在发现异常信息后,要根据实际情况及时报告,电话报告20分钟内报出,书面报告40分钟内报出。

重大及以上突发事件信息20分钟内报告到属地县级专业应急管理机构,同时报告上级主管部门,40分钟内书面报告。由信息监测组组长负责报告。

4.报告程序坚持“一个口子出入”的原则,实行日常值班报告和应急处置报告并行的两套程序,逐级报告到信息监测组。信息监测组研判后,暂时不需启动应急响应的常规报告总值班,需启动应急响应的报告本预案领导小组(办公室)。

四、应急响应

(一)启动条件当校园内发生突发事件达到本预案规定的启动条件或接到上级部门或属地专业应急管理机构应急指令时,立即按照本预案规定启动应急响应。

(二)启动程序信息监测组是应急信息中心,要及时分析研判各种信息,及时发现事件苗头并报告领导小组(办公室),同时提出工作建议。领导小组要立即进行研判并作出启动应急响应的决定。

(三)响应措施

1.信息报告

1.1应急响应启动后,领导小组办公室要第一时间将领导小组的决策部署工作情况报送省教育厅及相关上级主管部门,同时抄报属地县教育局及有关专业应急管理机构。

1.2各工作组在按照本预案规定职责开展应急处置过程中,要及时整理工作动态、事件控制进展等情况报送领导小组办公室。

1.3领导小组办公室及时跟进学院应急处置工作进展,适时向省教育厅及相关上级主管部门、属地县级相关职能部门报送重要动态信息。

2.伤病救治学院医务室负责校园突发事件伤病员医疗救治工作,突发事件发生后要第一时间救治伤病人员,并根据指令动态调整救治方案,提出有关需求和建议。主要采取以下措施。

2.1先期处理当伤病人数较少,伤病情较轻时,先将伤病员转移到医务室进行医学处理。当人数较多、伤情较重、病因不明时,在完成清洗、止血、包扎、给氧、补液、对症治疗等必要的先期处理后,立即转移到有条件的医疗机构进一步诊治。必要时请求校外专业力量提供援助。

2.2救治随访医务室要安排专人建立台账,对伤病情转归情况进行随访,及时报告重要动态信息,及时提出工作建议和有关需求。

2.3家校沟通学工处要配合医务室做好伤病学生家校沟通,协调做好矛盾化解、保险理赔等相关支持工作。

2.4心理疏导基础医学部要组建有思政教师参与的突发事件心理干预小组,在本预案宣传教育组的协调指挥下,配合做好伤病员及相关人员心理危机干预工作,消除焦虑,稳定情绪,树立积极的世界观、人生观和价值观,增强信心,战胜困难。

3.现场管控应急处置期间,要实施更加严格的校区管控措施,主要包括人员管控、卡点管控、交通管控等。

3.1人员管控禁止管制区域内人员外出,禁止管制区域外人员进入管控区域。严禁管控区内师生相互串门、聚餐、集会。疑似传染病人一律转定点医院救治或隔离观察。严禁高空抛洒或在楼道、道路上随意乱丢生活、医疗垃圾和污物。

3.2卡点管控管制区域应关闭其他出入口,只保留一个进口、一个出口,并在出入口设置关卡,派驻安保人员24小时值守,对出入人车实施严格检查、劝返,对经允许出入的人车进行严格的消毒处理。

3.3交通管控除经批准的卫生防疫车、救护车、消防车等特殊车辆外,一律禁止外来车辆进入控制区内。确因非人力可控原因的意外特殊情况需紧急外出的车辆,原则上不再驶回管控区域,务必返回的必须经严格的人车消毒处理,方可出入。

4.卫生处理启动应急响应后,后勤处组织保洁小组在专业机构指导下,对校园内危险因素暴露场所做好清理、消毒,以及危险因素防扩散处置,结合学院环境治理工作做好“除四害”等爱国卫生工作。

5.生活保障由政府部门在本校内设置的隔离点,区域内所有人员生活所需物资,由设置机构按规定负责提供,并在满足卫生消毒防护的条件下,组织配送。由学院自行设置的临时隔离室、管控区内师生的生活物资由本预案后勤保障组负责。

6.事因查处凡按照本预案规定启动应急响应的突发事件的原因调查,均在校外有资质的专业机构指导下开展,并由专业机构作出调查结果结论。事因调查必须按照“控制-调查-消除”的原则进行,本预案应急领导小组有权要求校外专业机构在事因调查的同时,指导开展原因控制、消除工作,边调查边控制,严防扩散,减少危害。

7.舆论引导。宣传教育组要在日常舆情监测基础上,快速反应,利用官方网站、微信公众号、易班、广播、墙报、画册、主题班会等多种形式,开展突发事件应急处置相关科普知识教育工作,有效化解舆论风险,引导师生理性面对突发事件,积极规范配合应急处置。

五、终止响应

(一)终止条件。突发事件危险源清除或得到有效控制;本院师生伤病人员都得到及时治疗;传染病病例全部治愈、所有医学观察者解除隔离、连续7天无新增病例;上级主管部门指令、属地相关部门通知。

(二)终止程序。领导小组办公室对各工作组处置工作进展情况进行综合评估形成专题报告,向领导小组提出终止应急响应的建议,领导小组召开会议进行审议后宣布应急响应终止。

六、善后处置

(一)应急处置评估及时组织开展本次应急处置工作全面评估,梳理提炼经验做法,查找应急处置工作中存在的问题与不足,提出应急预案修订建议。

(二)应急物资盘点。组织人员对应急物资消耗、库存情况进行盘点,对相应账单进行审计结算,并形成专项报告报领导小组审查。

(三)救济救助慰问。根据国家和学院有关规定,对因病死亡师生家庭、因病致残师生、参加应急处置工作教职工生进行救济、救助和慰问。

(四)开展评比表彰。一般在应急响应终止当年完成。组织制定评比表彰方案,各工作组、各系(部、中心)、处积极推荐,对应急处置工作中表现突出的部门、个人进行表彰。

七、督导检查

(一)随机督查。督导检查组要全程跟踪监视应急处置各项工作进展情况,及时发现和纠正存在的问题,形成工作记录,必要时形成督查报告,报领导小组,并及时落实领导小组指令和决议。

(二)专项督查。应急响应终止后,由督导检查组对整个应急处置期间发现的问题案例进行认真调查核准,拟定问题清单,指导相关单位和个人制定整改措施,并监督整改落实,对问题严重,影响恶劣的单位和个人进行严肃追责问责。

本预案自发布之日起执行,由学院保卫处负责解释。


附件:

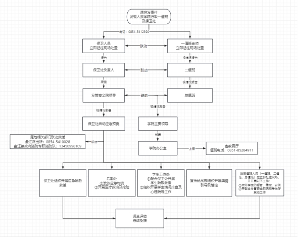
一、伟德betvlctor1946源于英国突发事件应急处置流程图

二、伟德betvlctor1946源于英国突发事件应急响应启动条件


附件1

伟德betvlctor1946源于英国突发事件

应急处置流程图







附件2

伟德betvlctor1946源于英国突发事件

应急响应启动条件


1 自然灾害类

1.1 因一次灾害导致师生2人及以上重伤、死亡或失联;

1.2 因一次灾害导致3人及以上师生被困24小时以上;

1.3 校园或周边发生4.0级以上地震灾害。

2 事故灾难类

2.1 发生电梯事故导致轿厢人员被困2小时以上;

2.2 发生火灾导致需要转移师生人数100人以上;

2.3 实验室发生火灾导致危化品泄漏扩散或风险极大;

2.4 食堂发生灾害导致餐饮供应中断1餐及以上;

2.5 因污染导致学校饮水供应中断1天及以上;

2.6 校内发生放射源丢失或放射源流入事件。

3 公共卫生类

3.1 属地乡镇发生甲类或乙类甲管传染病疫情;

3.2 属地乡镇发生乙丙类传染病疫情且当地已启动县级应急响应;

3.3 一周内发现症状相似的疑似传染病病例2例及以上;

3.4 一周内发现症状相似的不明原因病例3例及以上;

3.5 一周内发生急性中毒2人及以上,或者亚急性中毒5人及以上。

4 社会安全类

4.1 校内发生涉及两个班级以上或者5人及以上的聚众斗殴;

4.2 校内发生1例重伤或死亡刑事案件;

4.3 发生涉及学校的网络舆论超过300条,或者涉及学院重大敏感问题;

4.4 本校师生发生涉外伤害事件;

4.5 本校师生涉入诈骗案件5人及以上。




总访问量:

|

今日访问量: